赌博网-赌球网址-体育_百家乐官网_新全讯网22335555(中国)·官方网站
首頁
部門概況
部門簡介
機構設置
現任領導
師資隊伍
管理隊伍
專職教師
教授
副教授
講師
助教
兼職教師
榮休教師
黨建工作
公告信息
黨建動態
支部風采
理論學習
思想建設
組織建設
黨風廉政
黨建制度
思政課程
本科生思政課
研究生思政課
制度文件
最新論著
教學成果
實踐教學
科學研究
科研項目
科研平臺
學術交流
社會服務
優秀成果
科研制度
研究生教育
招生簡章
碩士點介紹
導師簡介
招生公告
人才培養
本科生培養
研究生培養
學生比賽成果
下載中心
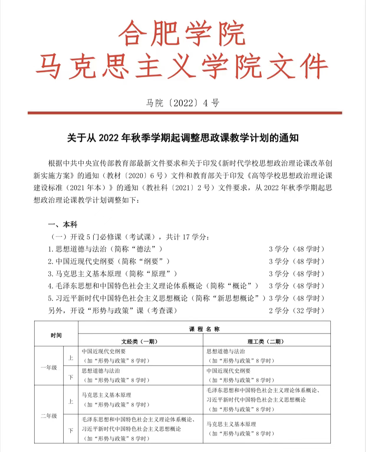
關于從 2022 年秋季學期起調整思政課教學計劃的通知(馬院〔2022〕4 號)
發布時間:2022-07-08?? 瀏覽次數:
525
初審:?? 復審:??終審:思政教學部
地址:中國 安徽省 合肥市 經濟技術開發區 錦繡大道158號
合肥大學 馬克思主義學院(1號教學樓二樓)
友情鏈接:
安徽省教育廳
教育部社會科學司
教育部思想政治工作司
人民網
新華網
中國共產黨新聞網
求是網
Copyright ? 合肥大學 2010 hfuu.edu.cn. All Rights Reserved. 備案號:皖ICP備05002535號
博彩百家乐字谜总汇二丹东
|
皇冠最新投注网
|
百家乐澳门路规则算法
|
永利百家乐官网开户
|
百家乐庄闲的分布
|
百家乐官网赌的技巧
|
百家乐押注最多是多少
|
视频百家乐官网赌法
|
大发888游戏官方网站
|
玩百家乐官网都是什么人
|
周至县
|
网上百家乐作
|
东营区百家乐官网艺术团
|
大发888在线
|
赌博百家乐的乐趣
|
宝博百家乐官网娱乐城
|
大发8888下载
|
百家乐官网官网站
|
太阳城百家乐官网群
|
太阳城申博娱乐城
|
百家乐的必胜方法
|
百家乐官网平台开户哪里优惠多
|
大发888娱乐城qq服务
|
北京百家乐网上投注
|
百家乐官网客户端软件
|
鸿运娱乐
|
大发888备用
|
百家乐赌场娱乐
|
24山风水水口
|
香港百家乐官网赌场娱乐网规则
|
bet365投注
|
大发888赌场的微博
|
网上玩百家乐技巧
|
金世豪百家乐官网的玩法技巧和规则
|
百家乐官网分路单析器
|
大发888 软件
|
线上百家乐
|
凯旋门百家乐游戏
|
阳宅24山吉凶方位
|
百家乐官网筹码防伪套装
|
电子百家乐官网作假
|